Skip to content

Latest commit

 

History

History
123 KB

File metadata and controls

123 KB
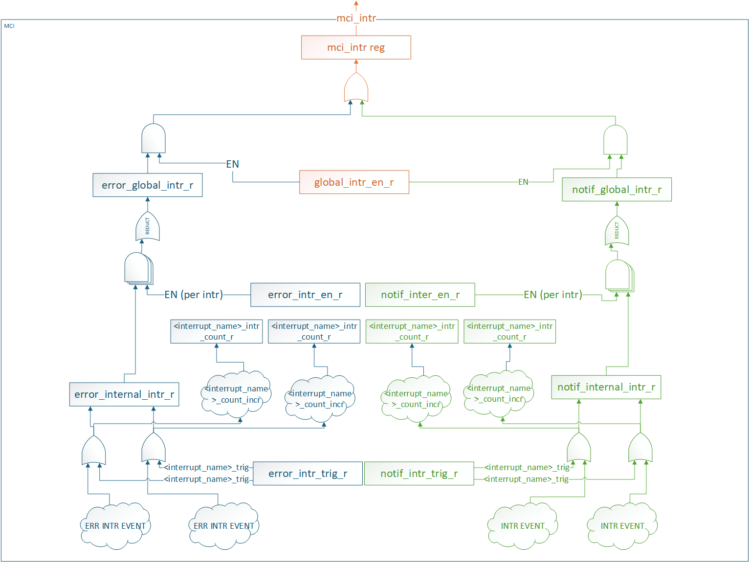
MCI-Interrupts.png